|
温室是可以人工调控环境中的水、肥、温、光、气等因子,其栽培空间覆以透明覆盖材料,人在其内可以站立操作的一种性能较完善的环境保护设施。 随着科技的进步,温室的用途更加广泛,不再是单纯的“植物温室”,也不再是单纯用于农业生产。根据不同的分类标准,对温室有各种分类方法,本文主要从顶部覆盖材料、温室结构和温室用途三种角度对国内现有温室类型进行大致归类。PC板温室虽然保温性能好、抗冲击能力强、重量轻等,但PC板材料的透光率在使用寿命内每年都有减弱(一般厂家的承诺是10年内材料透光率下降不高于6%,即便如此,10年后材料的透光率也只有72%),而塑料薄膜可以3~5年更换使透光率重新得到恢复,玻璃材料的透光率几乎不随时间变化,故目前国内使用较多的为玻璃温室和薄膜温室。连栋温室是单体温室的一种升级,是一种超级大温室,连栋温室管理方面较单体温室更统一,操作更科学,节约时间,提高效率,更适合规模化种植单一作物,多用于大型生产企业。🔼单拱棚温室、锯齿型温室、单坡面日光温室、异形温室 

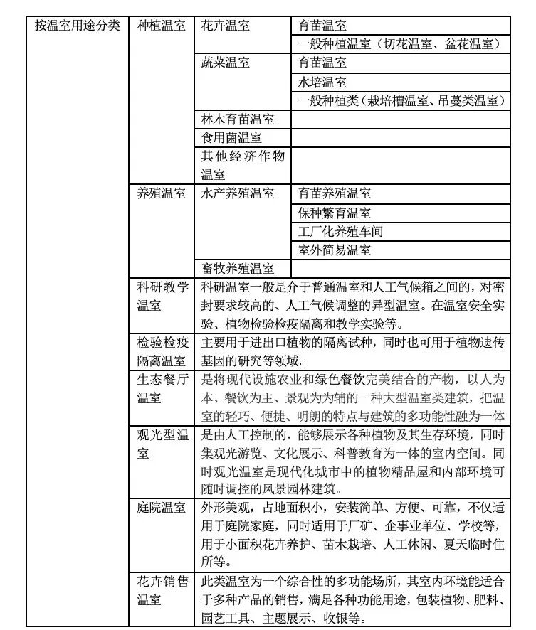
近年来,生态餐厅温室和单一的观光型温室已慢慢退出市场,其主要原因之一是国家加强了设施农用地管理,明确了农地农用,禁止农地非农化。取而代之的是如雨后春笋般在全国各地建设和投入使用的生产型温室。其主要原因有: 温室能够实现果蔬的提前上市,延后退市,甚至能实现周年生产,确保生鲜产品的全年新鲜供应。 温室能够有效隔绝病虫害、空气灰尘等对植物造成的损坏。 温室能够减少自然灾害对农作物生长的影响,从而生产出高品质的生鲜产品。 温室能够实现人为对环境的调控,机械化、规模化生产程度更高,减少劳动力的使用,从而实现节水节肥节省劳动力并同时减少能耗。 温室能够起到高效生产,规模化种植的示范作用。

荷润创丰农业 立足设施农业产业,以“规划+设计+建设+服务+运营”为理念,聚焦农业规划、温室工程、智慧农业、园区运营等领域,为农业组织提供园区建设运营一体化的解决方案。 1篇原创内容
公众号 我们在建设大型温室前要选对建设温室的出发点,因地制宜的选择合适的温室系统材料和温室结构,并配备合适的整套系统设备和专业的管理、种植团队,才能使较大投入的温室发挥最大价值。
更多资讯请点击http://www.zgwsgc.com/
|